¿Quiénes somos?
Somos un equipo de dos estudiantes de la Escuela de Ingeniería (Polytech Sorbonne) de París. Decidimos, para nuestro proyecto, ayudar a las abejas que son esenciales para nuestro planeta.
¿De qué trata nuestro proyecto?
Durante varios años, los apicultores han notado una alta mortalidad de sus colmenas. Las abejas abandonan las colmenas de forma abrupta sin señales de advertencia. Por eso hemos creado un sistema que controla la temperatura y la humedad dentro de una colmena, para detectar cualquier problema de salud.
Este sistema está conectado y los datos recopilados se pueden consultar en línea. El sistema realiza una medición cada 40 minutos. Además, es posible ver el nivel de carga de la batería para saber cuándo recargar el sistema.
¿Cómo funciona?

Prerrequisitos
Tener conocimiento en
- Programación de microcontroladores (C)
- Cómo leer una hoja de datos y extraer los datos más importantes
- UART
- Cómo diseñar una PCB
- Electrónica
Cómo enviar datos usando Sigfox:
- AT Command
- ¿Cuántos mensajes se pueden enviar al día?
- ¿Cómo construir el mensaje? (Lenguaje JSON)
Para empezar bien
– Realizar una lista de todos los componentes necesarios:
- Batería y regulador para alimentar el proyecto.
- Un temporizador de muy bajo consumo
- El sensor para medir la temperatura y la humedad.
- Un microcontrolador, «cerebro» del proyecto
- Un módulo Sigfox para enviar todos los datos a la red
- Un IC para cargar la batería a través del STM32 nucleo USB
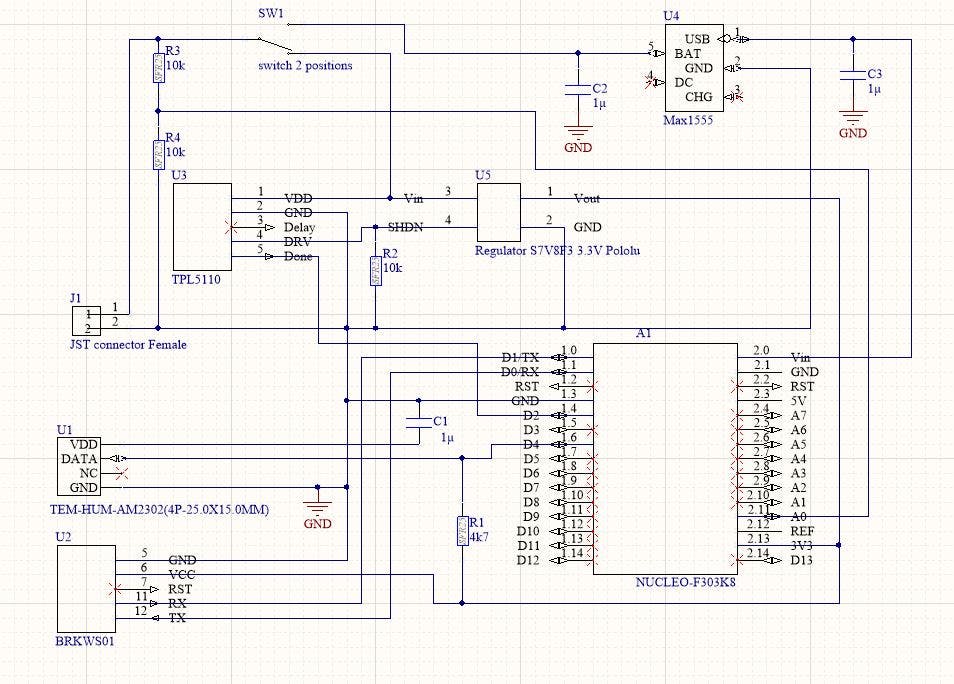
– Realizar un mapeo de todos los pines utilizados para el proyecto, en función de las tecnologías utilizadas para interpretar los datos
¿Cómo hacer que funcione?
Programando el microcontrolador
Para programar el microcontrolador puede hacerlo en Mbed Compiler.
Programación del microcontrolador STM32 NUCLEO-L432KC en términos de:
- Recuperando datos de los sensores
- Conversión de datos para enviar usando Sigfox
- Configurar el modo de suspensión del microcontrolador cuando el módulo Sigfox no envía mensajes
– Bibliotecas para usar
#include «mbed.h»
#include «mbed_dht.h»
– Asignación de pines
DigitalOut myled(LED1);
DigitalOut done(D2);
AnalogIn battery(A0);
DHT sensor(D4,DHT22);
Serial pc(SERIAL_TX, SERIAL_RX);
Serial Sigfox (D1, D0);
– Principal
bucle principal :
while(1)
{
myled = 1;
done = 0;
err = sensor.readData();
/* ************************* */
/* setting the battery level */
/* ************************* */
tempbatt = (2.1)-(battery*3.3);
tempbatt2 = 0.5-tempbatt;
niveaubatterie = (tempbatt2*100)/0.5;
nb = (unsigned char)niveaubatterie;
/* ********************* */
/* case without mistakes */
/* ********************* */
if (err == 0) {
// manage the variables of temperature and humidity
temperature = sensor.ReadTemperature(CELCIUS);
humidite = sensor.ReadHumidity();
tAV = (int) temperature;
hAV = (int) humidite;
//sent data to sigfox
Sigfox.printf(«AT$SF=%02x%02x%02x\n», tAV,hAV,nb);
wait(10);
done=1;
} else
/* ****************** */
/* case with mistakes */
/* ****************** */
pc.printf(«\r\n\r\nErreur %i \r\n», err);
myled = 0;
wait(10);
myled = 1;
wait(1);
}
Configurar el módulo Sigfox
Inicializar el módulo Sigfox
La placa BRKWS01 es el módulo utilizado para enviar datos en la nube Sigfox. Sigfox es una red Iot creada en Francia, funciona en todo el mundo.

La placa BRKWS01 requiere al menos + 3.3v, conexiones a tierra y Tx Rx.

– 140 mensajes por día
A continuación, puede probar su módulo con masilla con conexión UART. Conecte el sistema en modo serie. el módulo se controla con comandos AT seriales enviados en pines TX / RX.
Comunicación serial: 9600 baudios, 8 bits
A continuación se muestran las especificaciones de comunicación y los comandos AT que se deben utilizar.

Una vez que el módulo sigfox conectado a PUTTY ingresó el comando «AT» en la consola de comandos, debe recibir «OK» si todo es normal.

Puede consultar este enlace para obtener más explicaciones.
Luego cree una cuenta sigfox y complete la información sobre el BRKS01.
Al principio, puede probar la conexión a la red sigfox programando una devolución de llamada a una dirección de correo electrónico.

Escriba un mensaje en PUTTY por ejemplo «AT $ SF = 0101» y recibirá este mensaje por correo.
Cómo vincular Sigfox y Ubidots
Primero tienes que configurar la devolución de llamada de Sigfox. Seguimos este tutorial para estructurar el mensaje de Sigfox en la configuración de devolución de llamada. El lenguaje de programación es JSON (JavaScript Object Notation).

Tengo tres variables declaradas:
la temperatura: «tAV :: int: 8» tipo entero de 8 bits con nombre tAV.
La humedad: «hAV :: int: 8» tipo entero de 8 bits nombre tAV.
El nivel de carga del tipo de batería: «niveaubatterie :: uint: 8» entero sin signo de 8 bits con el nombre niveaubatterie
Estos son los datos enviados por Sigfox BRKS01, recibidos en el backend:

Entonces tienes que crear una cuenta de ubidots para educación. El número de token debe ingresarse en la devolución de llamada de sigfox. Luego, cuando se complete el cuerpo de su devolución de llamada, las variables aparecerán en ubidots.

Arriba puede ver los resultados de la prueba en condiciones reales, hemos depositado nuestro producto durante 48 horas en una colmena.
Puede crear alertas por SMS o correo desde ubidots, para recibir notificaciones en caso de datos críticos.
En nuestro caso la temperatura y la humedad no deben ser inferiores a 30 ° C y 60%, de lo contrario se enviará un correo para advertirme que hay un problema en la colmena. Además, la batería no debe bajar del 15% de carga.

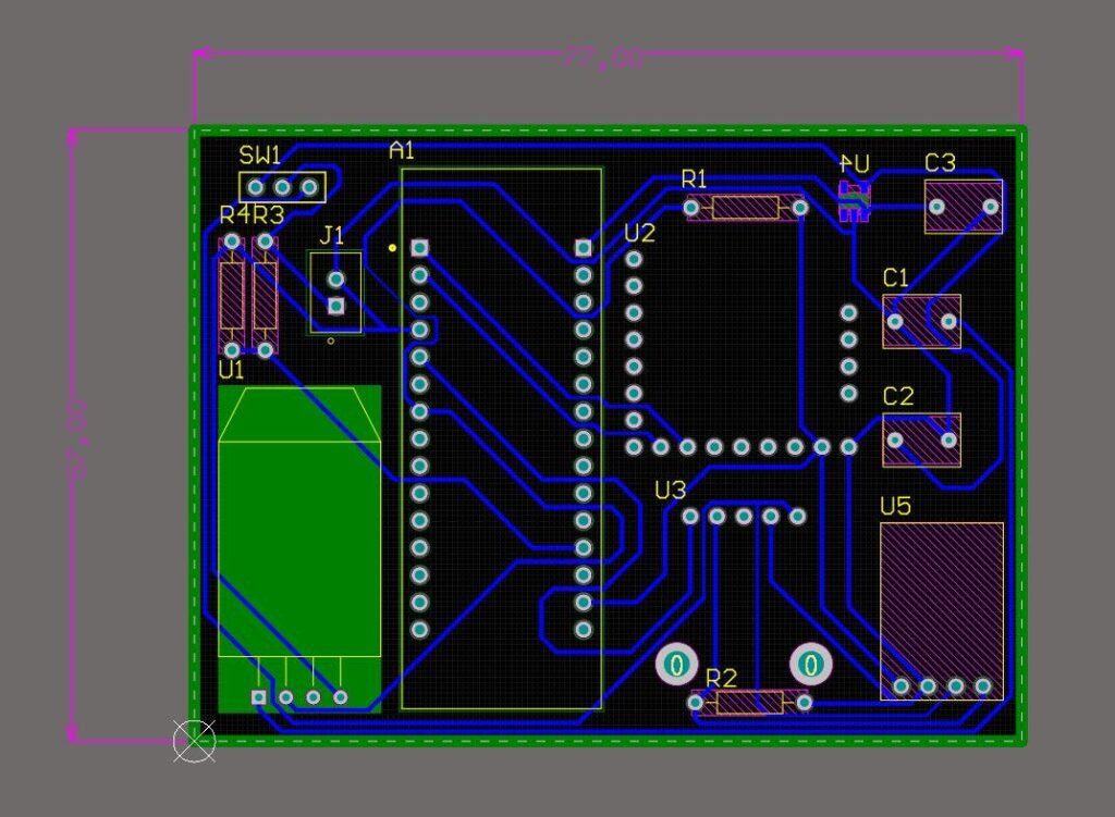
Hacer el PCB
Prueba el circuito a través de la placa de pruebas



Balance de consumo
Después de las mediciones, el circuito consume:
- 200uA en modo «apagado»
- 90mA durante la transmisión de datos por el módulo BRKS01 (aprox.6 segundos)
- 20 mA durante la medición por el módulo DHT22
El temporizador TPL5110 de bajo consumo, permite alimentar el circuito cada hora para tomar una medida, luego el regulador vuelve al modo de «apagado» en cuanto finaliza el envío sin errores gracias a su entrada «done» activada por el microcontrol.
El sistema permite una duración de la batería de unos 112 días.
El temporizador enciende el sistema cada 40 min.
Haga un gabinete para el sistema de medición
- Primero tome la medida del sistema.
- Luego use un CAO Sotfware, usamos SolidWorks.
- La caja no debe exceder un cierto tamaño para ingresar a la colmena sin interrumpir las abejas de la vida.
- La caja debe tener una apertura fácil.
- Los orificios en los lados permiten un flujo de aire ambiental para las mediciones.
- Proporcionar un adjunto de colmena
Una vez que el plan esté completo, puede imprimir su caja con una impresora 3D.
¡Ahora puede instalar su Beewatched en su colmena de abejas!





¡Wuau! que bonito trabajo, efectivamente casi ya no veo en mi jardín abejas y las que llego a ver, están en el suelo desorientadas y algunas agonizantes, es una tristeza ver como el hombre está acabando con todo lo que le rodea.
Muchas gracias por su trabajo.