En la nota anterior se describió las medidas a ser tomadas y características de los diseños de infraestructura física para la instalación en edificios y oficinas de equipamiento electrónico. Ahora avanzaremos sobre las soluciones de monitoreo y generación de alarmas por medio de sistemas remotos microcontrolados.
Criterios de diseño de un sistema de monitoreo remoto
Hoy día es posible implementar sistemas de monitoreo con varias tecnologías. Existen muchos tipos de hardware para monitoreo y control por medio de redes ethernet. Sin embargo ello nos lleva a utilizar soluciones más costosas tanto sea por el equipamiento como por su instalación e infraestructura asociada. Si bien en este tipo de soluciones se pretende obtener flexibilidad esto aumenta el consumo de los dispositivos, requiriéndose también de una red estrella administrada por un switch, cableado UTP de 4 pares y además por ser su interface de salida es exclusivamente por medio de internet. Esta estructura está condicionada también a proteger el hardware local para interconexión a la LAN. Si se cae el hardware local de interconexión a la LAN el sistema queda sin poder comandarse o reportarse.
Quizás la solución más sensata es tener la posibilidad de tener acceso por internet y por otra vía como ser llamadas, sms y mensajes de voz. Hay miniPLCs que pueden ser utilizados para tal fin, como así también módulos de hardware para integración de sistemas como ser plataformas Arduino o RaspberryPi , o porque no una plataforma NoCAN.
Tanto sea con MINIPLCs programables o con estructuras de hardware como la NoCAN es posible implementar un bus de datos para comunicaciones sin necesidad de tener que administrar o instalar una red Ethernet. Es común pensar que porque las instalaciones sean más complejas, la flexibilidad es mayor o la solución es superior. Sin embargo es importante comprender que no es así. No hay que dejarse manipular por el mercado y las conveniencias de quienes integran soluciones dentro de una temática impuesta solo por las conveniencias económicas de otros. Es común pedir asesoramiento a profesionales del mercado informático cayéndose en el error de valorizar la instalación desde premisas no acordes con los criterios necesarios. ¿De qué nos es útil tener un punto de 10Mbytes de comunicación para un sensor de activo/desactivo que requerirá de un testeo a muy baja frecuencia? ¿Para qué necesitamos una red ethernet, que esta limitad a 95 metros de distancia, como así también hardware de red y cableado UTP de cuatro pares en estrella?

Existen PLCs y miniPLCs con módulos de voz, mensajes sms e interface web. Con instalar uno de estos en la Sala de Equipamiento. En caso de tener que monitorearse tableros distantes o fuera de la sala se pueden interconectar con periféricos o otros MiniPLC por medio de un bus RS232. La energía protegida de alimentación puede ser provistas a estos en 24 o 12 voltios con respaldo con acumuladores eléctricos. O también una alimentación en baja potencia de 110/220 voltios de corriente alterna.
Todo dependerá de la solución escogida , las combinaciones de productos que utilicemos, el entorno de desarrollo y el nivel de diseño en que deseamos incursionar. Para una organización media con recursos con posibilidad de programación y personal técnico para instalaciones, puede optarse por una solución que integre una minicomputadora Arduino, RaspberryPi o PLC programable en alto nivel con una salida RS485 que consulte a miniPLC o interfaces distantes. Hay una gran variedad de productos y soluciones. Muchos de ellos con interfaces para conexión directa a entradas de on-off de 110/220 VCA. Hay PLCs que pueden ser programados por medio de bloques de función y que poseen módulos para mensajes SMS o Ethernet Gateways como los de Array Electrónicos, o PLCs programables en lenguaje escalera y en alto nivel como los de Silicetex Electronics por ejemplo.
En casos de prestadoras de servicios u organizaciones que posean una considerable cantidad de Salas de Equipamiento distribuidas en diferentes edificios, puede llegar a ser interesante el desarrollo de soluciones que puedan incluir la integración de hardware a medida en especial en lo que refiere a interfaces.
Criterios de seguridad para el envío de alarmas o mensajes
Desde el punto de vista de seguridad, no hay nada más seguro que enviar un mensaje por medio de mensajes de voz por una línea analógica tradicional de telefonía. Tanto desde el desarrollo de aplicaciones con microcomputadoras como RasberryPi o Arduino esto es perfectamente implementable. En PLCs hay algunas líneas que poseen salidas con mensajes de voz preprogramados.
Otro método muy seguro es el envío de mensajes SMS, hay módulos para envío y recepción de SMS para arduino, RaspberryPi y MiniPLCs. Estamos hablando de MiniPLCs con un costo menor a los $75 dólares estadounidenses. Estas soluciones ofrecen una cierta seguridad debido a que el proveedor del servicio de telefonía no requiere o depende de instalar algún sistema en las instalaciones locales. Instalar un hardware local para dar un servicio para redes ethernet/fibra requiere de un hardware que debe ser alimentado también por el sistema de resguardo de energía del sistema de monitoreo y su administración puede depender del administrador del servicio.
Resguardo de energía para el sistema de monitoreo
A modo de ejemplo, tanto para soluciones con PLCs o sistemas microcontrolados una solución muy sencilla ultra económica son los módulos de energía con entrada para backup de baterías. Si tuviéramos un hardware del prestador del servicio podríamos caer en requerir un pequeño UPS, lo cual en lo que respecta a costo, este se vería incrementado y en lo que refiere a consumo la autonomía podría ser mucho menor.
Hay que tener en cuenta que es conveniente que la alimentación de energía sea obviamente independiente de la UPS e infraestructura eléctrica del equipamiento electrónico de la Sala de Equipamiento.
Hay fuentes de switching con rango amplio de entrada de 100 a 220VAC, salida de 5, 12 y 24VCC, una regulación de salida de +/- 0.5% y conexión a baterías de backup.
Si se buscara una solución sencilla, con MiniPLCs en 110/220vAC para formar una estructura compacta sin acondicionadores de señal, se requerirá de una pequeña UPS. Consideremos que el consumo estará en el orden de solo unos 5 a 10 vatios como máximo, con lo cual, con una muy pequeña Ups la autonomía será próxima a 24horas.
También es recomendable que pueda estar conectado a un circuito monofásico con selector de fase automático.
En la nota anterior describimos el diseño del tablero de Sala de Equipamiento, el cual posee su propia protección contra sobretensiones transitorias y selector de fase, la alimentación al sistema de monitoreo IoT o por telefonía puede ser tomada de dicho punto para disminuir los costos de instalación.
El bajo consumo del sistema y el sistema de backup de energía con baterías utilizado influirá directamente en el tiempo que tendremos funcional el sistema para poder ser consultado en forma remota o para enviar nuevas alarmas.
Parámetros a ser chequeados
Lo que debemos de tratar es de monitorear las protecciones eléctricas, suministros de energía en diferentes puntos, UPS, detección de humos y parámetros de temperatura ambiente. Selectivamente podemos considerar hacer mediciones de tensión nominal y como algo un poco excesivo medir corriente. Obviamente estos dos últimos parámetros requerirán del diseño o adquisición de acondicionadores de señal.
Medir el nivel de corriente de una fase puede ser una solución excesiva, así también si este proceso es atendido por la unidad central de monitoreo es poco probable que pueda adquirir información considerable como para la detección de picos por cortocircuitos o fallas. Este tipo de fallas puede ser analizada por medio del tipo de protección que se haya accionado.
La detección de un accionamiento o falla de una protección eléctrica es muy sencilla de detectar con entradas de on/off de un MiniPLC o con acondicionadores de señal optoacoplados. En cuanto a las protecciones contra sobretensiones transitorias estas se ofrecen modelos con salida on-off que reflejan el estado del cartucho de protección. Para las tensiones simplemente hay que medir en cada punto o nodo del circuito del tablero eléctrico. Por ejemplo, cada una de las fases de entrada del tablero, la salida de cada salida de protecciones rápidas como ser fusibles, las salidas de las llaves termomagneticas principales, la salida del selector de fase, la termo magnética al equipo de aire acondicionado, la entrada al UPS, etc… Si existe alimentación eléctrica en el nivel superior y en el inferior no, podemos determinar que la protección se encuentra accionada o podremos delimitar el problema. Así también por determinación del tipo de mecanismo accionado, se deducirá si se trata de un problema de fuga de corriente, sobrecarga o cortocircuito. Así también si un sistema no funciona se podrá detectar si se trata de un problema de suministro de energía a su alimentación eléctrica. Esto puede colaborar en el tipo de especialista que debe ser requerido a asistir el problema, los posibles repuestos e instrumentos requeridos, repuestos, etc… Esto es muy importante en tiempos de aislamiento social y de cuidado del personal especializado.
Soluciones de bajo costo posibles
Una de las plataformas las acordes para un desarrollo con expertos en electrónica y utilizando soluciones modulares es utilizar la plataforma NoCAN, la cual ofrece une red maestro esclavo por medio de cuatro cables. Dos de comunicaciones bidireccionales y dos de energía. El maestro permite interactuar con el mundo exterior y el desarrollo en los nodos Arduino pueden ser realizados con el IDE correspondiente.
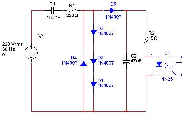
De esta manera también podemos contar con una gran variedad de shields existentes en el mercado. Por ejemplo para adaptar una entrada de Arduino para leer la presencia de 220v o no hay tarjetas optocopladas como la de la figura.
A continuación compartimos un tutorial sencillo sobre la detección de tensiones de 220 VAC con Arduino.
Sin embargo pueden realizarse diseños de circuitos acondicionadores que permitan tener una frecuencia menor de muestreo de la entrada. Puede ser con el modulo anterior y un circuito RC o monoestable.
Uno de los esquemas que se encuentran puede ser el siguiente:

Otra posibilidad económica es utilizar una plataforma Arduino o Raspberry Pi que por medio de un shield RS485 se comunique con una red de MiniPLCs. Hay modelos de Array que posen entradas de AC para 110v y 220v.

Características de diseño de la infraestructura
Los tres puntos principales a medir son: el tablero principal de Sala de Equipamiento, el tablero de Disctribución de Energía Ininterrumpida y el tablero principal del inmueble. En este último la protección termomagnética principal, Protección contra sobretensiones transitorias clase I, los fusibles y la entrada de energía. Tanto los MiniPLCs o las unidades RasberryPi o Arduino deberán estar en sus propios gabinetes con su respectivo corte de energía. Se recomienda que dichos gabinetes sean metálicos y conectados a la Tierra de Telecomunicaciones.
Para la comunicación RS485 se puede utilizar un par trenzado con malla de tierra. Dicha malla deberá estar conectada a la Tierra de Telecomunicaciones en ambos extremos. Este cableado no deberá ser conducido conjuntamente con cableados de energía. Podrá ser canalizado por una cañería independiente o en una partición de bandeja pasacable.
Como puede ser potenciada la asistencia a los técnicos
Si bien hemos concluido que lo más conveniente es tener dos vías de comunicación o reporte, si implementáramos una con salida por medio de internet o sms podríamos enviar información a una aplicación en los teléfonos celulares de los técnicos. Esta información podría ser utilizada para decodificar las alarmas y generar información más precisa sobre las fallas y sus posibles soluciones o causas.
Es conveniente también que el protocolo de comunicaciones provea de un Eco o chequeo de recepción de paquetes de información o alarma. También podría interactuarse con la lectura de alarmas o reporte por parte de los usuarios y de ser necesario generar alarmas a otros en función de su lectura o no.
Fuentes:
http://www.indeca.com.ar/productos/multiconductores-blindados/13-cables-para-rs-485
https://www.industrialshields.com/es_ES/blog/arduino-industrial-1/post/raspberry-pi-3-b-with-max485-module-137



Sé el primero en comentar